GibbsCAM: Four Decades of CAD/CAM Innovation for Machinists
The information is currently being reviewed and updated. If you notice any errors or inaccuracies, please let us know.
A Machinist-Centric CAM Solution
At its core, GibbsCAM is known as a CAM system “developed by machinists for machinists.” This guiding philosophy has been evident since its inception – the software’s interface and workflow are designed to mirror the way a machinist thinks about cutting a part. GibbsCAM’s graphical user interface pioneered simplicity in an era when most programming was done through cryptic code. Early on, it adopted a visual, icon-driven approach with moveable graphic tiles and real-time toolpath simulation, so users could see a part being cut on-screen. This was a radical shift in the mid-1980s and helped make GibbsCAM one of the first true interactive graphical CAM programs on the market.
Even as the software has expanded in power, it has maintained an emphasis on ease of use. GibbsCAM’s developers have long touted the motto “Powerfully Simple, Simply Powerful,” reflecting the balance the product tries to strike between advanced capability and accessibility. Beginners can pick up basic CNC programming quickly, while veteran programmers can dive into complex multi-axis strategies – all within the same consistent interface. The system is highly customizable, allowing users to tailor toolbars, menus, and workflows to their preferences. This focus on a machinist-friendly experience has differentiated GibbsCAM in a field often dominated by software created from a pure engineering perspective. It has made the program especially popular in small job shops and mid-sized manufacturing companies that might not have dedicated CAM engineers – places where a shop owner, toolmaker, or programmer needs to quickly go from CAD drawing to G-code with minimal fuss.

Applications Across Industries
Over the years, GibbsCAM has found its way into a broad range of industries and manufacturing applications. Its user base spans automotive and aerospace companies, consumer electronics manufacturers, medical device makers, tool & die shops, and general fabrication and job shop environments. In an automotive factory, GibbsCAM might be driving CNC mills that carve engine components or transmission parts; in an aerospace setting, it could be used to program multi-axis machining of complex turbine blades or structural components. Medical implant manufacturers use GibbsCAM to machine orthopedic components with intricate geometries. Electronics and telecom hardware companies employ it to create precision enclosures and connectors. The software’s versatility – from 2-axis turning to 5-axis simultaneous milling – means it can be applied to everything from simple brackets to the most complex free-form surfaces.
Notably, GibbsCAM has a strong foothold in what’s known as the production machining sector: environments with high-volume or repeat CNC work, where efficiency and reliability are paramount. It excels at generating error-free toolpaths for CNC lathes, mills, and mill-turn centers that run day in and day out. The system is also widely used in toolmaking and mold-making contexts, though sister products (such as the Cimatron software for mold design) have traditionally catered more specifically to that domain. GibbsCAM’s strength is in programming cutting operations – milling pockets, contouring surfaces, drilling and tapping holes, turning shafts and threads – and doing so across a variety of machine types. Its flexibility allows a manufacturer to use one CAM package for many different CNC machines on the shop floor. A company can program its basic 3-axis mills and 2-axis lathes with GibbsCAM, as well as its advanced 5-axis machining centers or multi-tasking machines, all using the same software platform. This “single application for all your machines” approach has been a selling point, reducing the need for multiple CAM systems and extra training.
The industries served also map to GibbsCAM’s global footprint. By the 2010s, GibbsCAM (together with its sister product CimatronE) had over 40,000 installations worldwide. The software is sold and supported through a network of resellers and offices that span more than 40 countries. From North America and Europe to Asia and beyond, it has penetrated markets wherever precision manufacturing is found. The broad adoption in automotive and aerospace sectors, in particular, means GibbsCAM often plays a behind-the-scenes role in producing many of the products people use or rely on every day, even if its name is not widely known outside manufacturing circles.

Origins and Early History
The story of GibbsCAM traces back to one man’s vision in the early 1980s. William F. “Bill” Gibbs was a mechanical designer and NC programmer in California who saw an opportunity to improve the way machine tools were programmed. In 1982, Gibbs launched a small venture to develop his own CAM software system. His early effort was a custom NC programming tool he designed for a machine tool distributor, running on the computers of that era. But a couple of years later, a major technology shift influenced the direction of his fledgling company: the introduction of the Apple Macintosh in 1984. The Macintosh brought a revolutionary graphical user interface (GUI) to personal computing. Bill Gibbs, impressed by the Mac’s graphics and mouse-driven interaction, realized this could be the perfect platform for a more visual, user-friendly CAM program.
By 1984, Gibbs and Associates (as his company was named) released its first product, initially known as The Gibbs System, on the Macintosh. It was marketed as “CAD/CAM for the machinist,” encapsulating Gibbs’s goal of providing NC programmers with intuitive graphical tools tailored to their needs. At a time when most CNC programming involved manually writing G-code or using text-based systems, the Gibbs System’s Mac-based GUI stood out. It allowed users to draw geometric toolpaths and generate code in a far more interactive way. This early focus on graphics and ease of use would become a hallmark of the software.
As the personal computing landscape evolved, so did Gibbs’s product. By the early 1990s, the industry was shifting toward the ubiquitous IBM-compatible PC. In 1993, Gibbs and Associates introduced a PC-based version of its CAM software called Virtual Gibbs. This move from the Mac to Windows PCs was a turning point that greatly expanded the software’s reach. Virtual Gibbs brought along the company’s accumulated expertise in GUI design, meaning it arrived on the PC as an unusually approachable CAM package for that era. A few years later, the software was rebranded as GibbsCAM, the name it continues to carry.
Throughout the 1990s, GibbsCAM steadily gained features and users. Coming from its Macintosh roots, it retained a certain simplicity and elegance that appealed to machinists who were not necessarily computer specialists. Bill Gibbs often emphasized creating software that is “easy to learn and easy to use” without sacrificing capability. Under his leadership, the company kept adding functionality to address more complex machining tasks. By the end of the 1990s, GibbsCAM could handle 3-axis surface milling in addition to basic 2.5D operations, and it was building a reputation in the industry as a strong mid-range CAM system.

Growth, Features and Product Evolution
Entering the 2000s, GibbsCAM continued to evolve rapidly, both in technology and in its market presence. One notable area of innovation was support for multi-task machining (MTM) – CNC machines that combine milling and turning in one, such as mill-turn lathes and Swiss-type automatic lathes. In the early 2000s, as MTM machines were emerging, some CAM vendors viewed them as a niche. Gibbs and Associates, however, recognized their potential and invested in specialized MTM programming capabilities. This foresight paid off. As multi-tasking CNC machines became mainstream, GibbsCAM was ready with a mature solution and became a go-to CAM system for programming these complex machines. By the late 2000s, GibbsCAM was often cited as a leader in MTM programming, capable of handling the synchronization of multiple spindles and turrets and the intricacies of Swiss-style machining. The company proudly noted its “leadership position in the MTM market,” referring to the most advanced production machines that many high-end manufacturers employ.
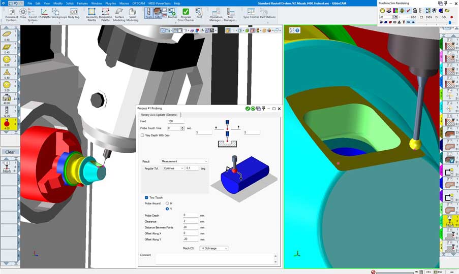
GibbsCAM’s feature set had also broadened in other directions. The software added fully integrated 3D solid modeling and surface machining, allowing users to import complex CAD models and generate multi-axis toolpaths on sculpted geometry. Support for 4-axis and 5-axis simultaneous machining was introduced, enabling intricate operations like impeller blade milling or aerospace component fabrication. A Wire EDM module was incorporated to program wire-cut electrical discharge machining for cutting intricate profiles in hardened materials – expanding GibbsCAM beyond just cutting with traditional rotary tools. The system also included a robust machine simulation feature, letting users virtually run their CNC programs on a digital twin of their machine to check for collisions or errors before actual machining. This simulation capability complemented an existing cut part rendering function (a form of toolpath verification that GibbsCAM offered early on), providing both part-level and machine-level verification.
Another pillar of GibbsCAM’s utility has been its post-processing technology. A CAM system is only as good as the code it outputs, and CNC machines often require highly tailored G-code formats. Recognizing this, GibbsCAM built and continues to maintain one of the industry’s largest libraries of post processors – the translators that turn toolpaths into machine-specific code. By the early 2010s, the company had over 11,000 factory-developed, “edit-free” post processor definitions for virtually every CNC machine/control combination imaginable. This meant that out-of-the-box, GibbsCAM could generate trustworthy code for a huge variety of machines without the end-user having to tinker with it. For a machine shop, this is a significant advantage – whether they are running a vintage 2-axis lathe or the latest 9-axis multitasking center, GibbsCAM likely has a ready post configuration. The breadth of these pre-built posts, combined with the ability to fine-tune or create custom posts, has been a key strength, especially for companies operating diverse fleets of equipment.
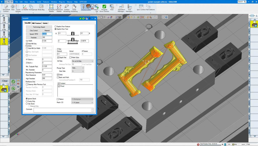
Throughout this period, GibbsCAM also fostered partnerships and integrations to enhance its capabilities. For example, the software has long featured direct interoperability with all major CAD formats, achieved through collaborations and in-house development. A GibbsCAM user can import models from popular CAD systems like SOLIDWORKS, Autodesk Inventor, or CATIA and work with them seamlessly, which is vital in an age of complex supply chains and varied customer data. GibbsCAM’s developers also embraced complementary technologies instead of reinventing them. A case in point was a collaboration with a third-party simulation tool (NCSIMUL) to offer advanced G-code verification and optimization as a plug-in for GibbsCAM users. Similarly, GibbsCAM integrated high-speed machining strategies through partnerships – for instance, incorporating VoluMill toolpath technology to give users more efficient milling options. These integrations allowed GibbsCAM to keep pace with new manufacturing techniques without losing focus on its core mission of practical programming.
By the time the company marked its 25th and 30th anniversaries (in 2009 and 2012 respectively), GibbsCAM had a full complement of modules addressing most areas of subtractive manufacturing. The product’s roots in production milling and turning expanded to encompass complex multi-axis milling, mill-turn and Swiss-style machining, multi-surface 3D machining, and beyond. In reflecting on the company’s longevity, founder Bill Gibbs attributed success to staying true to the needs of customers. “We owe our success and longevity to our customers, our employees, our GibbsCAM resellers and industry partners,” he said upon the 25-year milestone, thanking users and promising to keep the software “as powerful, as efficient, and as easy to use as we can, always in step with developing CAD and machine tool capabilities.” That ethos of continuous improvement based on real-world feedback helped GibbsCAM remain relevant as manufacturing technology progressed.

Mergers, Acquisitions and Corporate Evolution
While GibbsCAM’s technology was maturing, the business behind it was also undergoing significant changes. For the first 25 years of its existence, Gibbs and Associates operated as an independent company under the leadership of Bill Gibbs. That changed in January 2008, when Gibbs and Associates merged with Cimatron Ltd. Cimatron was an Israel-based CAD/CAM software company of similar vintage (also founded in 1982) known for its CimatronE software used in tool, die, and mold making. The merger made GibbsCAM part of the Cimatron Group, forming a more diversified CAD/CAM portfolio. Bill Gibbs took on a new role as President of the combined company’s North American operations and Vice Chairman of Cimatron Ltd., ensuring that GibbsCAM’s direction would still be influenced by its founder for some years after. The combination with Cimatron was strategic: it provided GibbsCAM broader distribution worldwide and access to new markets (Cimatron had subsidiaries and resellers globally), and it added a complementary product line (mold design and manufacturing software) under the same corporate umbrella. The two products continued to be developed in parallel, each focusing on its strengths but benefiting from shared resources and technology exchanges where possible.
In 2014, another industry shift occurred when 3D Systems, a leading 3D printing and additive manufacturing company, announced it would acquire Cimatron Ltd. The deal was completed in early 2015 for roughly $97 million. This acquisition was part of a trend at the time: 3D Systems was expanding aggressively beyond 3D printing into traditional manufacturing software to offer end-to-end solutions. By buying Cimatron, 3D Systems gained both the CimatronE and GibbsCAM product lines, adding established CAM software to complement its additive manufacturing portfolio. Under 3D Systems, GibbsCAM became one piece of a larger corporate puzzle. For a few years, the product continued to be updated and sold much as before, but now under the ownership of a Fortune 500 company with a very different core business. Notably, 3D Systems relocated GibbsCAM’s headquarters around this period – the Gibbs team, long based in Moorpark, California, remained in that area but later would move to a new office in nearby Thousand Oaks as the organization evolved.
By 2020, 3D Systems decided to refocus on its core in 3D printing and unload the CAD/CAM software division. In November 2020, 3D Systems announced the sale of the Cimatron and GibbsCAM businesses to Battery Ventures, a private investment firm, for $65 million. Battery Ventures folded these CAM assets into a new company it formed called Cambrio, which also included SigmaTEK Systems (maker of the SigmaNEST sheet metal fabrication software). The idea was to create a broad manufacturing software platform under the Cambrio name, with GibbsCAM as the solution for production machining, Cimatron for toolmaking, and SigmaNEST for sheet metal – covering a wide swath of fabrication needs. Robbie Payne, CEO of SigmaTEK, took the helm of Cambrio, and industry veterans from other CAM companies joined the board. The Cambrio chapter was short but significant: it provided a renewed focus on the GibbsCAM product as a core business, rather than a sideline to 3D printing. Cambrio leadership emphasized continuing investment in each of its products and expanding global reach. Despite the turbulence of changing owners, the GibbsCAM team and technology base remained intact through these transitions, ensuring continuity for users.
The next – and latest – turn in the corporate saga came in mid-2021, when Sandvik AB announced an agreement to acquire Cambrio. Sandvik, a Swedish engineering conglomerate best known for its metal-cutting tools and mining equipment, had in recent years been making a concerted push into industrial software, especially CAM. (Earlier in 2021, Sandvik had also acquired CNC Software Inc., the company behind Mastercam, another leading CAM system, signaling a strategy to become a powerhouse in digital manufacturing tools.) The acquisition of Cambrio, including GibbsCAM, fit into Sandvik’s vision of offering digital solutions alongside physical tooling, covering more of the manufacturing value chain from design to finished part. When Sandvik’s deal closed in late 2021, GibbsCAM officially became part of Sandvik Manufacturing and Machining Solutions, in a division focused on Design & Planning Automation.
For GibbsCAM’s team, being under Sandvik has brought stability and investment for future development. The company’s headquarters in California saw an upgrade as well – in 2022, GibbsCAM moved its longtime Moorpark office to a new facility in Thousand Oaks, with Sandvik executives on hand at the ribbon-cutting. “Since the creation of the Cambrio business and the recent acquisition by Sandvik, the company has entered a new phase with an increased focus as a product-centric business,” noted Nick Spurrett, a GibbsCAM Vice President, during the opening of the new office. The message was clear that under Sandvik, GibbsCAM would continue to be honed and advanced as a flagship product for production machining software.

Strengths and Key Innovations
One of the reasons GibbsCAM has endured through these ownership changes and competitive market pressures is its distinctive blend of strengths. Chief among these is its usability. Machine shop professionals often praise GibbsCAM for having an intuitive learning curve compared to some rival CAM systems. The software’s heritage on the Macintosh ingrained a certain user-experience priority – it wasn’t an academic or CAD-centric system retrofitted for CAM; it was built from the ground up for NC programmers. That DNA shows in practical details like straightforward menu structures, visual process icons, and terminology that resonates with machinists. For a busy programmer, being able to quickly set up a job – define tools, choose operations, simulate the cut, and post code – without wrestling with the software is invaluable. GibbsCAM has thus been a productivity booster on the shop floor, letting programmers spend more time optimizing cuts and less time clicking through convoluted dialogs.
Another key strength is the breadth of CNC machine support. As mentioned, GibbsCAM can program essentially any type of cutting machine, all within one application. A shop that uses GibbsCAM can take on diverse work: turning, milling, mill-turn, Swiss-type, wire EDM, etc., without needing separate niche CAM packages. The software’s modular structure means a user can enable the specific capabilities needed (for example, 5-axis milling or Swiss lathe programming) and hide the rest, keeping the interface uncluttered. Yet all modules share a common look and feel, which is not only convenient but reduces training costs. This all-in-one versatility has been especially attractive to small and medium enterprises that want to standardize on one CAM system for all their needs. It also helps larger companies ensure consistency across different departments or sites – the same GibbsCAM post-processor library and methods can be used company-wide for many machine brands.
Integration and automation have also been areas of innovation for GibbsCAM. The system supports macros and customization that allow power users to automate repetitive tasks in programming. It has an API for more advanced integrations, enabling companies to link CAM programming with upstream design or downstream shop-floor processes. GibbsCAM’s collaboration with tool manufacturers and machine builders has yielded machine-specific enhancements at times – for instance, specialized cycles for certain multi-axis lathes, or integration with tool presetting and measurement devices. By staying close to the machine tool industry, GibbsCAM often implements features that align with the latest capabilities of CNC controls and cutting hardware. The company’s partnerships, such as the one with SPRING Technologies for simulation or with Celeritive for high-speed machining algorithms, illustrate a pragmatic approach: rather than creating everything in-house, GibbsCAM integrates the best outside technologies to give users a well-rounded solution.
In recent years, GibbsCAM has also embraced emerging trends in manufacturing software. For example, recognizing the growth of automation and the skills gap in advanced manufacturing, the team introduced GibbsCAM Copilot, an integrated AI-based assistant. Launched with the 2025 edition of the software, GibbsCAM Copilot leverages artificial intelligence (through cloud-based machine learning services) to provide users with immediate help and programming guidance. It can answer questions about GibbsCAM operations, suggest strategies, and troubleshoot issues in a conversational manner – essentially acting as a 24/7 virtual support agent inside the CAM software. This kind of AI integration is still cutting-edge in the CAM world, and it signals that GibbsCAM is not resting on its laurels. The developers are exploring how technologies like AI can further simplify CAM programming or reduce the learning curve for new users.
Additionally, the ongoing updates to GibbsCAM focus on keeping pace with industry needs. The latest releases have introduced specialized techniques like Y-axis turning (a modern method to enable complex turning toolpaths using a milling spindle on lathes) and advanced threading cycles (such as a feature called OptiThreading for more efficient thread cutting). These features target very specific manufacturing challenges – for instance, improving chip control and surface finish in threading operations – which can greatly benefit users tackling those problems. By continuously adding such targeted capabilities, GibbsCAM tries to ensure its users can exploit the full potential of their latest CNC machines and tooling advancements.

Business Footprint and Future Outlook
As a product, GibbsCAM has made a long journey from a niche Mac-based CAM program to a globally recognized manufacturing solution. In terms of business footprint, it now operates under one of the biggest industrial toolmakers in the world. Sandvik’s backing provides a level of R&D support and market access that GibbsCAM hadn’t had before. Sandvik has a presence in over 150 countries and deep relationships in the machining world, which could further extend GibbsCAM’s reach. While exact current user counts are proprietary, the combined install base of GibbsCAM and its related products was already tens of thousands strong by the time Sandvik acquired it. Annual revenues for the GibbsCAM product line (along with its Cambrio siblings) were reported around $68 million in 2020, giving a sense of scale – a substantial business, yet one with room to grow under a corporation as large as Sandvik.
Within Sandvik, GibbsCAM is positioned as a key piece of a broader digital manufacturing puzzle. The company’s strategic ambition is to offer solutions covering the entire value chain from design to finished part. GibbsCAM squarely addresses the “planning to production” segment by generating the instructions that turn designs into reality on machining centers. It complements Sandvik’s metal-cutting tool expertise: Sandvik can now provide both the tools and the toolpaths, so to speak. This synergy could lead to interesting developments, such as closer integration between cutting tool libraries and GibbsCAM’s programming environment, or optimized toolpath algorithms that leverage Sandvik’s tooling know-how to extend tool life and reduce machining time. We may also see GibbsCAM benefit from cross-pollination with other software in Sandvik’s portfolio (which now includes multiple CAM systems and even metrology software), potentially accelerating innovation.
For the manufacturing community of GibbsCAM users, the outlook appears positive. The product is still being actively updated with major releases on a roughly annual cadence. Support and training networks remain in place globally, often through longtime GibbsCAM resellers who joined the Sandvik fold. Users continue to have access to the expertise built up over decades. Moreover, many of the original Gibbs and Associates team members and developers have stayed through the transitions, providing continuity in the software’s development philosophy. Bill Gibbs himself stayed involved through at least the mid-2010s; while he has since stepped back after a distinguished career, the leadership torch has passed to a new generation that still echoes his customer-focused values.
In reflecting on GibbsCAM’s journey, it is remarkable how consistent the core mission has remained. As founder Bill Gibbs remarked on the company’s 30th anniversary, “Our longevity in the CAM market has enabled us to handle a wide span of parts and machines... It has been a privilege to serve the CAM industry for these last three decades, and I am excited about what the future holds.” That statement, made in 2012, rings just as true today. GibbsCAM’s past is rich with industry milestones and technological firsts, but it is the future – now buoyed by a strong corporate parent and the ongoing needs of manufacturers for efficient CAM solutions – that will determine the next chapters. If history is any guide, the software will continue adapting to whatever the manufacturing world throws its way, all while staying true to the machinist on the shop floor who just wants to “make chips” efficiently and accurately. In an era of rapid change, GibbsCAM’s evolution shows how a focused, user-centric tool can endure and thrive, one toolpath at a time.
Vendor: Sandvik