SharpCam: The Rise of a Lean CAD/CAM Innovator
The information is currently being reviewed and updated. If you notice any errors or inaccuracies, please let us know.
SharpCam and Its Vendor
SharpCam is an affordable, full-featured CAD/CAM software suite designed to simplify CNC (Computer Numerical Control) programming and manufacturing. It functions as both a CAD (Computer-Aided Design) tool for creating part geometries and a CAM (Computer-Aided Manufacturing) solution for generating and optimizing toolpaths and G-code for machining. The software is developed by SharpCam Ltd, a UK-based company headquartered near Guildford, Surrey. SharpCam’s philosophy is encapsulated in its slogan “Design it. Cut it.” – highlighting a focus on intuitive design-to-manufacture workflows.
The vendor, SharpCam Ltd, positions itself as a next-generation CAD/CAM provider that sells its software exclusively online. By adopting an all-digital distribution model, the company aims to reduce traditional overhead costs (such as physical media and reseller markups) and pass those savings to users via a low upfront price and no maintenance fees. This strategy reflects a disruptive approach in an industry where costly annual maintenance contracts and complex licensing have long been the norm. SharpCam’s mission is straightforward: deliver a powerful but easy-to-use CNC programming solution that any machinist or engineer can pick up quickly, without needing costly training or months of practice.

Areas of Application
SharpCam’s capabilities cover a range of machining applications in both 2.5D and 3D domains, making it versatile for many industries. Key areas where SharpCam is used include:
-
General CNC Milling: SharpCam supports 2.5-axis operations (such as profiling, pocketing, drilling) and full 3-axis toolpaths for complex surface machining. It is commonly adopted by job shops and small manufacturers for milling parts out of metals, plastics, and composites.
-
Tool and Die Making: The software’s ability to import standard 3D model formats (like STEP, IGES, and STL) and generate precise toolpaths makes it suitable for mold making and die manufacturing.
-
Prototyping and Custom Manufacturing: SharpCam’s quick learning curve and rapid programming enable prototyping labs and custom part manufacturers to go from design to cutting in a short time – ideal for one-off parts or small batches.
-
Education and Training: Because of its intuitive interface, some technical schools and training programs find SharpCam useful for teaching CNC programming basics. Students can learn how to draw parts, set up tools, and simulate machining without a steep software learning barrier.
-
Small-to-Medium Enterprises (SMEs): Many SMEs in sectors like aerospace components, automotive aftermarket parts, or general engineering use SharpCam to handle their CAD/CAM needs internally, avoiding the high costs associated with enterprise CAD/CAM packages.
In practice, SharpCam has been praised for solving real-world programming dilemmas. For example, Tromec, a London-based CNC subcontractor, adopted SharpCam to program complex 2.5D components when an experienced programmer left the company. A new operator with zero CAM experience was able to start producing accurate CNC programs “within a day” on SharpCam due to its simplicity. This allowed Tromec to maintain productivity and even improve programming speed without investing in a high-end system. “It doesn’t get much easier than SharpCam!”said Chris Walker, co-director of Tromec, highlighting how the software’s ease of use filled their skills gap.
History and Evolution of the Product
SharpCam’s story began in the late 2000s at the intersection of manufacturing and the internet economy. Julian Paphitis, an engineer with over 25 years of CNC industry experience, founded SharpCam Ltd in 2008. Paphitis was inspired by the way the internet was transforming software delivery and envisioned a CAD/CAM system that could be downloaded, purchased, and supported entirely online. In his view, the time was ripe for the CAD/CAM industry to “follow suit” in embracing the internet-driven business model that was cutting costs and intermediaries in other software sectors.
The company launched its first public version, SharpCam 1.0, around October 2009. The initial release was a 2.5D CAM system capable of handling typical milling operations. Even at launch, SharpCam emphasized certain innovative traits:
-
Online-Only Sales: SharpCam declared itself the first CAD/CAM company to sell software only through the internet, meaning potential users could download a free demo or purchase the full software directly from the SharpCam website without dealing with sales reps or distributors.
-
Affordability: The pricing undercut many competitors. Early versions of SharpCam were priced at a small fraction (often around 1/10th to 1/20th) of high-end CAD/CAM packages, which often run into thousands of dollars or more. Importantly, no annual maintenance fees were charged – once you bought a SharpCam license, you owned it outright and received at least one year of free upgrades.
-
User-Friendly Interface: The software was built on Microsoft DirectX technology, enabling smooth, flicker-free 3D graphics. This choice allowed SharpCam to have dynamic view manipulation (pan, zoom, rotate) with simple mouse controls, and helped it run well on standard Windows PCs. The interface avoided clutter: instead of endless pop-up dialog boxes for each operation (a common annoyance in older CAD/CAM tools), SharpCam introduced a docked Part Manager panel to keep all design and machining steps organized and visible without obscuring the drawing area.
-
On-the-Fly G-Code Generation: A standout innovation of SharpCam from the start was that the NC code is generated in real time as the user constructs toolpaths. This “always-there NC code” approach meant a machinist could see the actual G-code updating live as they added drilling cycles or pocket operations. It provided immediate feedback and confidence that the code would run as expected on the machine – essentially “the CNC code is written as you go, fully post-processed and ready to use.”
-
Fully Associative Toolpaths: SharpCam made all toolpaths associative to the geometry. If the user modified a CAD drawing or a machining parameter, the software would automatically update the relevant toolpaths and G-code. This was a feature typically found in more expensive systems, but SharpCam integrated it to save users time on edits and iterations.
By 2010, SharpCam had started to gain attention in CNC communities and trade publications. The company released a free demo that allowed users to output the first 100 lines of G-code, enough to program simple parts or at least evaluate the workflow on real projects. Julian Paphitis himself would frequent forums like CNCzone under the username “SharpCam” to announce updates. In a July 2010 forum post, he highlighted an improved demo and invited users to “see the power of the Machine Developer in action” – a feature that let users customize post-processors for different CNC machines.
Through the early 2010s, SharpCam’s product evolved significantly:
-
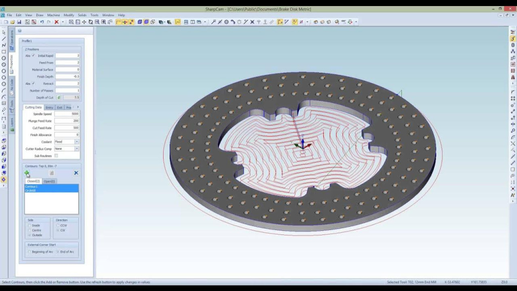
New Feature Additions: The team added advanced features like a Machine Definition Manager (to configure machines, axes travels, and post-processors more easily), solid-toolpath simulation, and significantly improved pocketing algorithms. SharpCam’s pocket milling was particularly noted for efficiency: the system computes toolpaths that minimize retracts and air-cuts, keeping the cutter engaged in material for as long as possible. This results in faster pocket machining and shorter, optimized toolpaths – benefits usually expected from high-end CAM systems.
-
3D and 3D Pro Editions: While SharpCam started as a primarily 2.5D system, user demand pushed it into full 3-axis surfacing. The company introduced SharpCam 3D and later 3D Pro editions. By 2012, SharpCam could import 3D models (in formats like IGES, STEP, STL) and perform Z-level roughing, finishing, and other 3-axis strategies. In 2018, a Dutch industry publication announced the SharpCAM 3D Pro version, noting that it delivered a “full package of 3D milling strategies” competitive with any other CAD/CAM program, including advanced algorithms for parallel finishing, trochoidal (waveform) milling, rest machining, and projection machining for complex surfaces. The 3D Pro edition gave experienced users the tools to tackle complex molds or aerospace parts while retaining the simplicity SharpCam was known for.
-
Global Reach: Initially focused on the UK market, SharpCam expanded internationally through online channels and strategic representation. In April 2014, SharpCam formally entered the United States market by opening a SharpCam USA office in Tampa, Florida. The US expansion aimed to improve support and services for North American customers and grow the user base in the Americas. By then, SharpCam had already been selling into various countries via its website; the new office allowed the company to localize marketing and provide direct contacts for American users.
-
Partnerships: A pivotal moment in SharpCam’s technical evolution was its partnership with ModuleWorks in 2012. ModuleWorks is an industry-leading provider of CAM software components, especially 3-5 axis simulation and toolpath algorithms. On May 1, 2012, SharpCam announced that it had integrated ModuleWorks’ state-of-the-art simulation engine into SharpCam. This gave users high-quality 3D visualization of material removal, helping detect errors or collisions in a virtual environment before cutting metal. Julian Paphitis recounted the significance of this partnership, explaining that SharpCam had initially tried to develop its own simulator but it lacked multi-axis capability. ModuleWorks “went the extra mile” by supporting a small start-up and even accommodating SharpCam’s use of DirectX (whereas most use OpenGL). “The end result is now an integrated solution that we are very pleased with, taking SharpCam to the next level!” Paphitis said, noting that partnering saved development time and yielded a better outcome for users.
Throughout its history, SharpCam has remained independent and focused on its niche. Unlike some CAD/CAM companies that have been acquired by larger corporations, SharpCam as of 2025 continues to be privately held by its founders. The company’s lean approach – with online distribution and word-of-mouth promotion through user forums, small trade shows, and its website – allowed it to stay profitable without major outside investment. SharpCam did explore reseller partnerships selectively to reach certain markets (for instance, in 2014 the company sought a UK reseller to boost domestic sales, and CNC Instructie Buro in the Netherlands picked up SharpCam distribution in Benelux), but it largely controls its sales and support channels directly.
Business Performance and Market Presence
As a private company, SharpCam Ltd does not publicly disclose detailed financials, but some performance indicatorsand industry insights give a sense of its footprint:
-
Revenue and Pricing: With SharpCam’s flagship product priced under $900 per license (according to resellers), and considering the lack of recurring maintenance fees, the company’s revenue model relies on volume of new license sales and occasional paid upgrades for major new versions. By keeping overhead low, even modest sales can sustain operations. SharpCam’s affordability has been a strong selling point – many customers mention it “paid for itself within one or two jobs” by saving programming time and avoiding costly mistakes. This high value-for-cost proposition likely contributed to steady sales, especially among small shops.
-
User Base: While exact numbers of users aren’t published, SharpCam’s presence in CNC forums and user communities indicates a global user base in the thousands. It has a strong following in the UK and Europe, thanks to its origins, and gained users in North America after 2014. The availability of a free demo means an even larger group of hobbyists and professionals have tried the software. Some anecdotal evidence of reach: by 2012, SharpCam was one of over 50 CAM vendors partnering with ModuleWorks, implying it had a significant enough customer base to be recognized among industry players.
-
Geographic Reach: The company’s website has facilitated sales in various regions. Besides the UK and US, SharpCam has been present in continental Europe (with support from local contacts like CNC Instructie Buro in the Netherlands). There have also been discussions on forums in languages like German and French, suggesting adoption beyond English-speaking countries. The online model inherently made SharpCam an exportable product from day one.
-
Competitive Landscape: SharpCam operates in a highly competitive market with over 40 major CAD/CAM solutions (as noted in one press release). Competing products range from legacy giants (like Mastercam, Fusion 360, SolidCAM) to other newer entrants and niche solutions (like SprutCAM, MadCAM, etc.). SharpCam’s niche is offering about 80% of the functionality of top-tier CAM software at perhaps 10-15% of the price, and doing so with a focus on usability. The free support and free post-processor customization that SharpCam provides also differentiates it – many mid-market CAM companies charge extra for custom posts or annual support contracts.
Quantitatively, if we look at public records, SharpCam Ltd’s incorporation in 2008 indicates it’s been operational for well over a decade. The fact that it expanded to the U.S. by 2014 suggests business growth. In the absence of hard revenue figures, one measure of success is longevity and product maturity: SharpCam is now in its third major iteration (with the 3D Pro edition and beyond), indicating continuous development investment. Furthermore, SharpCam made it through economic cycles and the rapid evolution of CAD/CAM technology, which speaks to a stable user demand for simpler, cost-effective CAM solutions.

Mergers, Acquisitions, Partnerships, and Collaborations
SharpCam’s journey so far has been characterized more by partnerships and organic growth than by mergers or acquisitions. Here are notable collaborations and strategic moves:
-
ModuleWorks Partnership (2012): As discussed, integrating ModuleWorks’ simulation component was a key collaboration. It allowed SharpCam to offer high-quality 3D simulation (including tool collision checking and material removal visualization) on par with much larger competitors. This partnership was a win-win: SharpCam got advanced tech quickly, and ModuleWorks gained another OEM client, expanding its market reach. Yavuz Murtezaoglu, ModuleWorks’ Managing Director, commented that they were pleased to support “newer vendors on the market” and that SharpCam’s successful integration showcased the value of ModuleWorks components in accelerating product development.
-
Reseller Partnerships: While SharpCam primarily sells direct, around 2014 it began seeking resellers in key markets. A forum announcement in mid-2014 by Julian Paphitis sought a UK reseller to “sell, promote and market SharpCam throughout the UK,” indicating the company was looking to boost domestic sales beyond its direct online channel. The terms offered were flexible with competitive commissions, a strategy likely aimed at recruiting a partner already entrenched in CAM software sales. In the Netherlands and Belgium region, CNC Instructie Buro became a partner, actively promoting SharpCam 2.5D and 3D/Pro versions to local CNC workshops (as evidenced by Dutch trade news in 2018).
-
SharpCam USA (2014): Not a merger or acquisition, but an expansion – SharpCam established a US entity or office headquartered in Florida. This local presence was intended to reassure American customers of accessible support and possibly to handle transactions in US dollars more seamlessly. Lee James was listed as a press contact for SharpCam USA, suggesting he may have led the stateside operations. The move shows SharpCam’s ambition to become a truly international player, and to contend in the vast US manufacturing market.
-
Technology Collaborations: Aside from ModuleWorks, SharpCam’s product itself is built on several key technologies – Microsoft’s DirectX for graphics, and support for industry standards (like DXF/DWG for 2D drawings and STEP/IGES/STL for 3D models). By aligning with common standards, SharpCam ensures compatibility. There was also mention of an integrated NC Editor with RS232/DNC capabilities. This implies SharpCam might have worked with or licensed components to enable direct communication between the PC and CNC machines (for uploading G-code to machines via serial connections).
-
Community Engagement: SharpCam collaborated closely with its user community. Julian Paphitis often communicated directly with users on forums, gathering feedback that likely influenced feature development. For example, early users pointed out limitations or desired features (like 4th axis support or more CAD functionality), and SharpCam’s updates often reflected those needs. While not a formal “partnership,” this engagement was a collaborative approach to product evolution.
To date, SharpCam has not been acquired by larger CAD/CAM conglomerates, which have been actively consolidating the market (as seen with Autodesk acquiring Delcam and SolidCAM’s acquisitions in the CAM space). SharpCam’s independence suggests that the founders are committed to their original vision or that the company is serving a niche profitably enough to remain on its own path.

Innovations, Standout Features, and Strengths
Over the years, SharpCam has introduced and honed several features that make it stand out:
-
Intuitive Workflow: Perhaps SharpCam’s biggest strength is its ease of use. The interface is designed such that a new user can install the software and start producing a simple CNC program within hours, if not minutes. As one new machinist famously put it, “I got on it straight away.” The lack of clutter and the logical organization of functions (drawing, toolpath creation, simulation) reduce the intimidation factor common in CAD/CAM systems. This lowers the barrier for CNC operators or small business owners who may not be CAD experts.
-
“Always-There” NC Code Window: SharpCam continuously displays the CNC code being generated, updating it live as the user adds or modifies operations. This transparency is empowering – users learn G-code as they use the software and can verify that the toolpath will behave as intended. It also means no surprises at the end of programming: you don’t hit a “post-process” button and hope it outputs something correct; you see the code evolve in real time.
-
Advanced Pocketing Algorithm: The software’s pocket milling strategy is a highlight. Instead of the cutter repeatedly retracting and re-entering material (which wastes time), SharpCam calculates a toolpath that keeps the cutter engaged, moving in a continuous flow inside pockets. This reduces machining time and tool wear. Chris Walker of Tromec noted, “SharpCam works out the tool paths a different way from other systems so that the cutter stays in the pocket… It is the quickest I’ve seen, and very quick for pocketing – a big selling point.”
-
Machine Definition & Post Processor Flexibility: SharpCam includes a Machine Developer module that lets users tailor post-processors to their specific machines. This is done through a simplified interface (often just filling in parameters or selecting options), rather than the user writing or tweaking code. SharpCam also provides free custom post processors upon request – an unusual offering, since many competitors charge for post-processor development. By ensuring the G-code it outputs is ready for each user’s CNC model, SharpCam adds value especially for shops that have multiple machine brands.
-
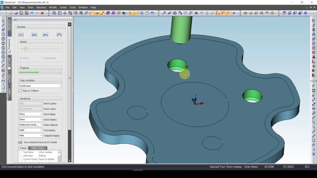
Integrated Simulation (with ModuleWorks): Users can run a simulated cut of their program within SharpCam, seeing the material being removed in either solid, translucent, or wireframe modes. This 3D simulation helps catch mistakes like collisions or toolpath errors before actual machining. It’s a peace-of-mind feature that one might not expect in an affordable product. After integrating ModuleWorks, SharpCam could simulate complex multi-axis moves reliably, which is crucial if the user invests in the 3D Pro version for complicated parts.
-
DirectX-Powered Graphics: By leveraging DirectX for rendering, SharpCam achieves smooth graphics performance on typical Windows PCs, without needing specialized graphics hardware. This technical choice means that panning, zooming, and rotating a 3D model with toolpaths is responsive. It also avoids the flicker that older CAD/CAM tools often showed when redrawing complex toolpaths on screen. The overall effect is a modern, clean visual experience that users subconsciously associate with a well-optimized, up-to-date software.
-
Affordable, Transparent Pricing: SharpCam has remained much more affordable than many peers. At one point, a perpetual license for SharpCam 3D was listed at $895 (USD), with the 2.5D version costing even less. By comparison, many CAM packages run into several thousands of dollars plus annual fees. SharpCam’s model of no ongoing fees (all updates free for at least the first year, and major upgrades optional) is seen as a breath of fresh air by small business owners watching their budgets. This pricing strategy, coupled with free support, is a standout “feature” in itself. It indicates the company’s confidence in attracting and retaining users based on product merits rather than locking them in financially.
Leadership Insights and Quotes
The leaders and customers of SharpCam have often spoken about the product in practical, no-nonsense terms – fitting for a tool aimed at machinists who value results over hype. Here are a few authentic quotes that shed light on SharpCam’s impact and the company’s ethos:
-
Julian Paphitis (Founder & CEO of SharpCam Ltd): “We had spent many hours developing our own simulation and had basic functionality working, but always at the back of my mind was that I knew that it was not 4/5-axis capable… However, once we were contacted by ModuleWorks, things were very different… The end result is now an integrated solution that we are very pleased with, taking SharpCam to the next level! We have also been able to re-direct development resource into doing what we do best: easy-to-use programming.” – Here Paphitis reflects on the strategic decision to partner for simulation, emphasizing SharpCam’s core strength in simple programming and the importance of collaboration to achieve high-end features.
-
Chris Walker (Director, Tromec Ltd – SharpCam customer): “The time it takes to calculate tool paths is the quickest I’ve seen. And it is very quick for pocketing… I would say that it paid for itself within one or two jobs – it has been very successful.” – Walker highlights the tangible benefits SharpCam brought to his machining business: speed and return on investment. This quote underscores the efficiency of SharpCam’s CAM engine and how quickly a purchase can be justified by productivity gains.
-
Cliff Eglington (SharpCam customer, CNC programmer): “After seeing what SharpCam could do, and at that price, I didn’t hesitate to make the change. The Machine Definitions work straight out of the box, no more editing NC code by hand!” – Eglington’s experience speaks to SharpCam’s ease of adoption and use. Switching CAD/CAM systems is not trivial for CNC professionals, but SharpCam’s value proposition was convincing enough to prompt change. His comment on machine definitions suggests that SharpCam greatly simplified setting up new machines and eliminated manual G-code tweaks that can cause errors.
-
Company Motto – SharpCam Team: “Design it. Cut it.” – This unofficial motto (featured in marketing materials) is often echoed by SharpCam’s leadership. It encapsulates their focus on streamlining the journey from CAD design to actual machining. In just two short commands, it implies a seamless process that SharpCam strives to provide.
-
Lee James (SharpCam USA representative): While not a direct quote from Lee is documented, the establishment of a US office came with a statement that SharpCam was “excited to have a presence in a new country” and that by expanding locations, they could “expand the reach of their technical support and of course their high-quality yet affordable CAD/CAM software.” This reflects management’s commitment to customer support and acknowledges that being closer to customers (geographically) is part of delivering great service.
These quotes and perspectives illustrate a consistent theme: empowering users with simplicity and value. The leadership, particularly Julian Paphitis, appears to prioritize the end-user experience (ease, speed, support) over flashy marketing. The customers’ voices reinforce that this approach is paying off in real workshops.
Vendor: SharpCam